找回密码
 立即注册
搜索

0

0

收藏

分享

宗馥莉在香港败诉前,悄悄干了件大事:闪电注销了父亲的芯片公司

政经学人 · 3 小时前
2025年6月,宗馥莉身穿彩色条纹长裙出席活动,看起来光彩照人,却谁也没想到,这竟成了她近期的最后一次公开亮相。之后的几十天,她几乎销声匿迹,不再踏入公司一线。2025年8月1日,香港法院关于宗馥莉相关诉讼的宣判也在没有她出席的情况下落幕,败诉消息瞬间在各路媒体刷屏,引发无数关注和猜测。
更耐人寻味的是,就在败诉之前数天,人们才发现宗馥莉悄悄做了一件“大事”——她以迅雷不及掩耳之势,闪电注销了父亲宗庆后2019年亲手创办的芯片公司宏振智能,宣布一项看似普通却含义深远的工商变更。这个举动,在这场牵动娃哈哈江山与家族名誉的遗产争夺战争中,似乎透露出了隐秘的战略意味。
1.jpeg

<hr>宗馥莉在风口浪尖上的隐身谜局

6月底公开露面后,宗馥莉的踪影迅速淡出公众视野。记者实地探访发现,杭州宏盛集团办公室内,她已连续数周未见踪影,公司日常运营与重大决策多通过远程操控完成。
一时间坊间传闻纷纷。有人猜测,她可能远赴美洲或香港躲避舆论,有人则认为,她正全力准备家族遗产诉讼。作为宗庆后的长女,宗馥莉此次诉讼不仅关系巨大财富,更涉及娃哈哈未来的掌控权。
《中国企业家》以“宗馥莉去哪了”为题深入报道,反映了业界和公众对于她未来动向的浓厚兴趣。显然,她这股“神秘消失”的气息,为本已复杂的家族矛盾平添了几分扑朔迷离。
<hr>炉火纯青般的操作:闪电注销芯片公司,斩断父亲的科技梦

2025年7月28日,距离香港法院宣判仅3天,一个重要工商信息在业内悄然更改:宏振智能芯片公司被注销。而仅仅一个月前的6月底,宗馥莉刚刚被任命为这家公司的董事。
2.jpeg

宏振智能,宗庆后生前2019年亲自布局的高科技项目,注册资本高达1000万元。当时正值娃哈哈谋求产业转型升级之际,宏振智能被寄予厚望,试图由传统饮料巨头跨界进入芯片供应链领域,抢占未来科技制高点。
如今这个科技版图被划上休止符,无疑是对宏振智能这一“科技梦”的斩断,也反映出宗馥莉在遗产诉讼与娃哈哈未来经营间,选择以坚决态度聚焦主业、削减风险的现实考量。
<hr>背景:娃哈哈的业绩逆势增长与内部矛盾

2024年,娃哈哈集团以728亿元的年度营收,刷新十年最高纪录,成为饮料行业黑马。品牌在包装水市场的占有率由4.1%跃升至16.6%,就是典型“中国速度”的现实写照。
3.jpeg

这背后,存在多重因素:消费者对娃哈哈传统品牌的情怀认同、对宗庆后节俭励志形象的追随,以及竞争对手农夫山泉因市场震荡而业绩下滑所形成的机遇。
然而,霎时繁荣之下,种种问题逐渐浮现。娃哈哈旗下核心产品AD钙奶在华东地区销售额下滑37%,多个产业项目因资金链紧张陷入停工,甚至有曝出120亿大健康产业园停摆的危机信号。
宗馥莉掌舵后的一系列内部变革引发员工与经销商强烈不满。比如,为了加强管理而执行的人员转签,使部分员工待遇下降20%,还有上千名员工以公司回购股权方案不符合法律要求,纷纷诉诸法院。
4.jpeg

更让人瞠目结舌的是,有销售经理薪资从月薪2万元降低到200元,甚至有员工工资被降至0元,六月曾有600余名销售人员组团到总部讨要说法。显然,矛盾的冰山正缓缓露出水面。
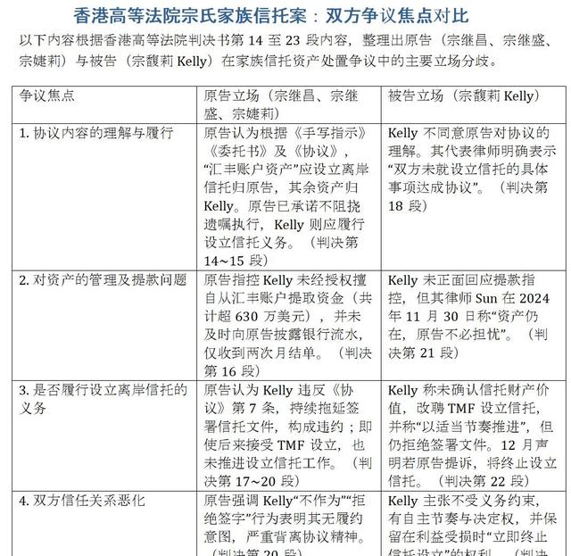
<hr>家族财富背后的信托谜案

值得关注的是,随着诉讼水落石出,宗庆后生前设置的信托基金曝光,令人震惊。总计高达21亿美元的三个家族信托,分属宗馥莉和其同父异母的三兄妹,每人名下约7亿美元。
这意味着,单就利息收入,每人每天就可获得数十万元。一年下来,利息就达到数亿元。如何一个节俭一生、号称年消费不足5万元的宗庆后,积累起如此庞大的财富?这背后的资金转移、资产结构乃至境外控股布局,成为媒体和市场关注的焦点。
经公开资料梳理,娃哈哈通过香港控股公司,将巨额利润转入境外母公司,构建了离岸架构完成利润输出。据悉,三家主要离岸控股公司均由宗家成员和娃哈哈高层掌控。这种典型境内外资金转移机制,虽属合法合规范畴,但仍引发外界对财富真相的揣测。
5.jpeg

<hr>未来局势:娃哈哈成“豪门恩怨”牺牲品?

宗庆后去世后,娃哈哈一度成为外界神话般的存在,品牌形象、产品销量均攀至高峰。但如今,家族遗产纷争加剧、内部管理动荡、产业项目停摆等消息接二连三出现,让这艘“资本巨轮”陷入风浪。
随着香港首判结果揭晓,娃哈哈未来的经营权和资本布局将迎来重大变数。业内普遍预测,遗产案审理时间将持续长达两年——这两年,谁的影响力增加,谁将被边缘化,品牌走向又将如何,这场“豪门家族战争”还远未结束。
6.jpeg

宗馥莉的铁腕管理是否能稳住娃哈哈这盘棋?是否能扭转风向?这是所有关注者热议的话题。
<hr>小结:遗产纷争背后,娃哈哈的品牌与商业未来悬而未决

宗馥莉的隐身,芯片公司的闪电注销,香港败诉判决,娃哈哈内部员工的维权风波……这一切事件交织出一个时代大企业背后的“风雨飘摇”。
7.jpeg

宗庆后所建的商业帝国正经历后继者间的激烈斗争,品牌的发展节奏被拉入了豪门家族斗争的漩涡。
未来,娃哈哈能否在这场内忧外患中重新崛起,书写新的传奇?还是成为时代变革中的牺牲品?这条路,充满荆棘,却也尽显商界大浪淘沙的残酷。
<hr>参考资料


  • 《中国企业家》2025年专题报道“宗馥莉去哪了?”
  • 香港法院2025年8月1日判决文书
  • 企查查国家企业信用信息公示系统宏振智能芯片公司登记信息
  • 《21世纪商业评论》娃哈哈产业及家族争议深度报道
  • 尼尔森2024年华东地区饮料市场销售数据
    6.娃哈哈集团财报公开资料(2019-2024年)
  • 《环球时报》关于娃哈哈芯片公司注销事件分析
  • 国际财经新闻对娃哈哈家族信托结构的调查研究
<hr>你怎么看宗馥莉这次隐身和芯片公司的突然注销?你认为娃哈哈能走出当前困境,迎来新生吗?欢迎在评论区留言分享你的观点和独家分析,一起探讨这场豪门风波背后的商业江湖!

内容来源于51吃瓜网友投稿

使用道具 举报

您需要登录后才可以回帖 立即登录